图文详情








尊敬的贵宾您好:
2026年2月15日接站起团期游客,B线行程升级赠送民间艺术《贵秀》表演观看,2026年2月15日接站之前团期无《贵秀》演出观看赠送,敬请理解;赠送贵秀演出行程后,按以下行程顺序游玩,景点不变,荔波景区游览顺序稍有变化;





























































| 会员身份:实名认证会员 | 发 布 方:王林 |
| IP归属地:贵州 | 联系电话:199***** |








尊敬的贵宾您好:
2026年2月15日接站起团期游客,B线行程升级赠送民间艺术《贵秀》表演观看,2026年2月15日接站之前团期无《贵秀》演出观看赠送,敬请理解;赠送贵秀演出行程后,按以下行程顺序游玩,景点不变,荔波景区游览顺序稍有变化;





























































1.【酒店说明】
A线:普标住宿、高标住宿、轻奢四钻住宿可保证单人可拼房,拼不了时也无需补单人房差。所有套餐均无三人间,3人可补单人房差,住2间房房,也可住一个标间则退房差的50%,含3人早餐,若含2人早餐,则退100%单人房差。
B线:舒适住宿、高品住宿、轻奢住宿可保证前4天晚上单人可拼房,拼不了时也无需补单人房差,如2人同行都需拼房或者一大人带儿童则需补1个房差,第5天晚上有合适及愿意拼房游客就拼,没有的话就需要单独补第5天晚上住宿房差费用;
2.【车型说明】
梦想座驾车:为页面展示1排仅2座,15座车,车身为39座长度,有腿托,舒适宽敞,最后一排为3座;
壹号座驾车:为页面展示1排仅2座,17座车,车身为39座长度,舒适宽敞,最后一排为3座,此车最后一排和安全门座椅固定,无法平躺;;
超级座驾车:为页面展示1排3座,26座车,49座车身长度,有腿托,舒适宽敞,最后一排为4座;
头等舱车:为页面展示一排仅3座,24-37座车,车身为39-49座长度,舒适宽敞,最后一排为4座;此车最后一排和安全门座椅固定,无法平躺;
所有车型,不提供座次要求,均为上车选座,先上先选,选定座位后,肯请无乱坐,敬请理解;如游客私带未下单人员出游,造成超载无法出游,责任自理;
3.【贵阳接送站说明】
第1天到达贵阳有接站(24小时专车接站)和住宿,敬请下单时告知在线客服到达贵阳的班次及到达时间,以便安排接站,如临时告知则无法安排接站,敬请理解;
第6天贵阳到机场/火车站等(24小时专车送站),敬请下单时告知在线客服送站的班次及时间,以便安排送站,如临时告知则无法安排送站,敬请理解;
4. 【线路说明】
页面展示文字行程路线为【A线:网红全景贵州6日游】的详细行程介绍,如需【B线:热门休闲贵州6日游】的行程路线文字介绍,敬请在线咨询客服发您,谢谢;
5.【品质保障】A线B线行程保证100%真纯玩没有任何购物店;导游也不会在车上购物推销,也不推销娱乐晚会自费,如违约赔付2000元/人,敬请您甄别纯玩时问清楚购物有赔付没有、车上有导游师傅购物推销否,如有购物店或者景中店及车上购物推销是否有赔付;
6. 真纯玩店铺宗旨:专注纯玩品牌,打造感动人心、价格合理的产品;
真纯玩旅行社落地贵阳、兰州、成都;我社自营发团(非中间商),主营:贵州、青海甘肃大环线、四川 目的地旅行线路发团,真纯玩旅行社祝您快乐开心。
7:页面行程为6天5晚(包含到达贵阳当天接站和住宿及第5天晚上回到贵阳住宿第6天送站费用),如游客需要自行安排贵阳住宿到达和离开,可报我家【真纯玩旅行社店铺】内4天3晚行程,在线咨询客服单独发4天3晚行程链接哦,谢谢;
友情提示:
定制车辆车位费用非常贵,如临近车位收满以及定制车辆有限,公司可能不会临时再加车,建议游客尽量早点报名哦,避免临时报名车位满了无位置,影响您出游;如游客报名较早,报名后对应的报名日期页面降价,我社退全额差价,游客页面订单申请退差价即可,游客可放心报名,祝您旅途愉快。
A线简要行程及特点说明:
行程真纯玩0购物0车销,没有任何购物,车上购物推销也没有,入住2晚景区内,赠送苗服换装体验,页面可选多车型及住宿套餐标准,不同日期车型住宿价格不一样,可点对应的车型+住宿标准,选择对应出游的日期,就可以看到对应的成人、儿童等价格;
行程如下:
第1天:贵阳机场/北站/东站/贵阳站/市区酒店或市区汽车站24小时专车接站至我社住宿酒店入住
第2天:酒店-黄果树景区(深度游览6-7小时)-酒店
第3天:酒店-荔波小七孔(游览4小时)-西江千户苗寨(晚上入住苗寨景区内,可自由游玩观夜景等)
第4天:上午苗寨自由游玩-下午镇远古镇(晚上入住镇远古镇,可自由游玩观夜景等)
第5天:酒店-梵净山(游览5小时)-贵阳酒店
第6天:贵阳酒店24小时专车送站至贵阳机场/北站/东站/贵阳站/市区酒店或市区汽车站
B线简要行程及特点说明:
行程真纯玩0购物0车销,没有任何购物,车上购物推销也没有,入住2晚景区内,赠送苗服换装体验,页面可选多车型及住宿套餐标准,不同日期车型住宿价格不一样,可点对应的车型+住宿标准,选择对应出游的日期,就可以看到对应的成人、儿童等价格;
行程如下:
第1天:贵阳机场/北站/东站/贵阳站/市区酒店或市区汽车站24小时专车接站至我社住宿酒店入住
第2天:酒店-黄果树景区(深度游览6-7小时)-酒店
第3天:酒店-青岩古镇(游览2小时)-贵秀表演-入住荔波大小七孔景区酒店
第4天:酒店-荔波大七孔(游览1小时)-荔波小七孔(游览4小时)-西江千户苗寨(晚上入住苗寨景区内,可自由游玩观夜景等)
第5天:上午苗寨自由游玩--中餐后集合返回-贵阳酒店
第6天:贵阳酒店24小时专车送站至贵阳机场/北站/东站/贵阳站/市区酒店或市区汽车站
第1天
12:00
贵州欢迎您 各位贵宾您好,欢迎来到贵阳; 今日为集合时间,游客自行乘坐交通到达贵阳,根据游客提供的接站班次时间接站,接站车队提前一天晚上19-22点之间联系游客接站事宜,请保持手机畅通,如超过22点未接到联系,务必在线联系客服或电话联系客服; 车队接到酒店后,游客在酒店前台报游客姓名办理入住,之后自由活动,自由活动,请注意人身财产安全,今日无导游行程安排; 温馨提示: 1.敬请游客下单后,在线 发送 准确的 接站班次+时间/送站班次+时间,客服按游客告知的班次时间安排车队接送,临时告知及未告知无法临时安排接送站,自行到达酒店办理入住,费用自理,敬请理解; 2.酒店正常入住时间14:00后,如您到的较早,房间无空房情况下,敬请先把行李寄存前台自由活动,之后再回酒店办理入住;如酒店有空房,可提前在当天9点后办理入住;今晚(到达贵阳当晚)19-21点之间导游以短信或电话形式通知次日出行事宜,导游提前不再联系,敬请理解; 3.此日无行程安排,不包含餐、导游服务及其他用车安排。
14:00
酒店正常入住时间14:00后,如您到的较早,房间无空房情况下,敬请先把行李寄存前台自由活动,之后再回酒店办理入住;如酒店有空房,可提前办理入住;今晚19-21点之间导游以短信或电话形式通知次日出行事宜 温馨提示 今晚(到达贵阳当晚)19-21点之间导游以短信或电话形式通知次日出行事宜,因平时都在带团,导游提前不再联系,敬请理解;
15:00
如您到的较早,入住酒店后,可自行前往甲秀楼观赏,甲秀楼是贵阳的文化地标,楼门两侧的长联讲述了贵州的历史变迁,瞻仰楼内陈列的贵州文化名人。
14:00
今日A线参考酒店(今日均为五钻豪华型酒店): 东景希尔顿/中天凯悦/铂尔曼大酒店 温馨提示: 优先入住希尔顿,如希尔顿团队无房,则安排备选酒店;
14:00
今日A线参考酒店(今日均为四钻高档型酒店): 梦幻车入住:浩枫温德姆/和润锦雅; 梦想车入住:世纪城亚朵/会展亚朵/北站亚朵/浩枫温德姆; 壹号车/超级车/头等车入住以下参考酒店:美奈酒店/凯恩斯/维也纳国际/和润锦雅/怡程酒店/富俪国际/浩枫温德姆/峰润喀斯特/云鹭酒店/索菲智慧/南明濠璞/华美达安可;
14:00
今日A线参考酒店(今日均为四钻高档型酒店): 贵怡/锦江都城/华美达安可/柏恒喜天/云鹭酒店/凯里亚德/空港酒店/旅途浮光/华美达安可;
14:00
今日A线参考酒店(今日均为三钻舒适型酒店): 清城时光/TOWO上品/上海假日/凯希尼/如家精选/和润怡嘉/兰星/筑悦/金熙/城市精选/巴厘岛/希岸/宜尚;
14:00
今日A线参考酒店(今日均为经济型酒店): 黔云轩/美利嘉/IU酒店/黔宿山景/栖客居/恒轩/川黔/哥特朗克/TOWO上品/帮磁/沁住/如家驿居/腾亚酒店/艺途轻奢/北站星辰;
第2天
06:30
酒店桌餐或路早
07:00
早餐后集合出发,乘车前往黄果树景区(黄果树景区分为黄果树瀑布+天星桥+陡坡塘3个景点),贵阳到黄果树景区车程约2-2.5小时左右; 温馨提示: 1. 提前一天晚上19-21点之间导游会联系游客出行事宜 2. 旺季或者节假日期间,因景区门票限量限流,可能会提前半小时左右出发,敬请理解 温馨提示: 由于水帘洞当天预约上限为1.1万人,旺季及重大节假日旅行社无法预约水帘洞 , 如有想去水帘洞的游客敬请自行预约;其他时间统一定票时,尽最大努力预约,如未约上,则不能游览水帘洞,也可报名时自行预约,可咨询在线客服;
09:00
景区有喀斯特水上石林之称,这里顽石突兀而起,星罗棋布,一路欣赏高老庄天星湖、喀斯特溶洞奇观天星洞、小白龙的冒水潭、水上石林、天星桥上桥、飞瀑桥等著名景观;游览美轮美奂的银链坠潭瀑布,堪称景区优美瀑布
12:00
13:00
见证瀑布【黄果树大瀑布】,黄果树瀑布是可以360度全景展现的大瀑布,还可以从瀑布背后伸手触摸飞泻的瀑流;水声震耳欲聋,水雾漫天飞舞,造就一幅声色俱佳的交响诗画面;您也可以在观瀑台寻找大瀑布留影;
16:00
游玩86版《西游记》师徒4人走过的【陡坡塘瀑布】;是黄果树瀑布群中瀑顶最宽的瀑布,陡坡塘平水时,水流缓慢而清澈,但如遇上洪水,就能听到瀑布发出低沉浑厚的吼叫声,这也是它吼瀑的由来。
17:00
游览景区后乘车前往酒店休息
19:00
今日A线参考酒店(今日均为五钻豪华型酒店): 梦幻车/梦想车优先入住此酒店:文凡花间堂·状元别院,如团队房满则安排以下备选酒店:青岩假日/群升豪生/豪生温泉 入住; 壹号车:青岩假日/花间堂文凡别院; 超级车入住:青岩假日/群升豪生/豪生温泉;
19:00
今日A线参考酒店(今日均为四钻高档型酒店): 智选假日/群升花园/维也纳国际/山水花园/灵智/希岸/花溪锦江都城/维艾斯国际/美居/和颐致尚/葡华/欐枫/远承/东城/朴树; 【今日可能入住贵阳花溪龙里都匀安顺等】
19:00
今日A线参考酒店(今日均为四钻高档型酒店): 智选假日/维也纳国际/山水花园/锦江都城/维艾斯/伯爵钻石/燕贺/多彩全球/希岸/华博/屯舍文化/葡华/泰翔柏丽/朴树四季;
19:00
今日A线参考酒店(今日均为三钻舒适型酒店): 龙里南卓假日/五月花酒店都匀/龙里新纪龙/都匀南国山水/花溪宜尚酒店/都匀匀庐花园/都匀西苑锦润/都匀匀山美庐/旅途浮光;
19:00
今日A线参考酒店(今日均为经济型酒店): 合悦酒店/埃菲尔/久龙精品/慕缘酒店/IU酒店/波吉里亚/威尔斯/7天连锁;
第3天
07:00
早餐后乘车前往荔波小七孔景区,车程约3.5小时左右;
11:30
12:30
【小七孔】游玩时间约4小时; 小七孔景区因一座建造于道光十五年间(1836年)的【小七孔石桥】而得名;景区被称之为超级盆景,集山、水、洞、林、湖、瀑布等为一体;
16:30
乘车前往西江千户苗寨,车程约3.5小时左右;
18:00
20:00
到达苗寨后,办理完入住手续后,自由参观,参观原始的民族建筑,吊脚楼群、苗寨梯田,深入苗寨,走家串户,了解苗家人的生活以及风俗习惯。 温馨提示: 旺季可能会晚到,敬请理解;
21:00
前往一号风雨桥观光车乘车点乘车前往观景台,俯瞰【西江千户苗寨夜景】,夜幕降临,千万盏星灯亮起,星星点点,甚是壮观,之后自由活动,返回酒店休息。
21:00
今日A线入住西江千户苗寨内客栈,参考客栈: 梦幻车入住五钻客栈(观景房):七封信展阅/七封信序言/蝶庄花未眠; 梦想车/壹号车入住高端四钻客栈(非观景房):七封信逅山/碟菲奢野/碟菲诗意; 超级车入住四钻客栈(观景房):苗寨大院/无题/南阅里/山与宿/嘎诺文化/蝉乐清雅/临枫居;
21:00
今日A线入住西江千户苗寨内客栈,参考客栈: 梦幻车 入住四钻客栈(观景房):田眠轻奢、苗寨大院、嘎诺文化; 梦想车 入住客栈(观景房):归隐楠舍/印象西江度假/村上见; 壹号车/超级车/头等车入住客栈(观景房):西子花园/西子别院/归隐楠舍/马修金/画印度假/云汐客栈/黔和顺/蒹葭柏茂/归隐楠舍/印象西江/涵美秋田/南山度假/云栖苑;
21:00
今日A线入住西江千户苗寨内经济型客栈,参考客栈: 乐汀酒店/醉忆江南/沐星阁/清风雅居/悦堂客栈/万家如栖;
21:00
今日A线入住西江千户苗寨内经济型客栈,参考客栈: 乐汀酒店、醉忆江南、悦堂客栈、西子梵居、春林酒店、清风雅居、沐星阁、零贰叁、星昊酒店、万家如栖、欣怡客栈、蚩尤王·沐心居、云山小栈、26号民宿;
21:00
今日A线入住西江千户苗寨内经济型客栈,参考客栈: 清雅轩、悦堂观荷、皓月居、近水楼台、西子嘎歌、西江水岸、三木文化花园、苗家飞歌、蝴蝶谷、山外山、璞宿山堂、东升、清泉别院;
21:00
苗寨均为民俗客栈,但和城市酒店有差距。且单家客栈房间数量较少,进入景区无行李车,需要自行携带行李步行20分钟左右入住(建议将大件行李存放车上,仅携带贵重物品及必备洗漱品进入景区;
第4天
07:30
08:00
早上伴随鸡叫虫鸣声起床,酒店用早餐后自由活动
08:00
可自行二上观景台欣赏美丽的晨景,云烟缭绕,又是另一番景象,走进苗家人的生活走街蹿巷。
10:00
导游会提前和大家约定时间参与【打糍粑】的乐趣,并免费赠送一份糯米糍粑一份作为对自己劳动的奖励,后感受【换苗服体验】可以换上美轮美奂的苗族服装拍照留念,按下快门,留下精彩难忘的瞬间。
11:30
长桌宴是苗族宴席高形式与隆重礼仪,席间接受苗家少女飞歌敬酒,感受着浓郁而古朴的少数民族风情 畅饮高山流水苗家米酒,享受苗族人高礼仪的贵宾接待 温馨提示: 梦幻/梦想/壹号座驾车无此活动,为五指网红餐厅用餐
14:00
中餐后的集合前往镇远古镇;
16:00
游览镇远古镇,舞阳河则如一条凝碧的玉带,呈S型蜿蜒贯通全城,山水城浑然一体倒影成画,构成了太极图上的石屏巨镇,形成了九山抱一城,一水分府卫的独特风貌,被中外游客誉为东方威尼斯。
16:30
18:30
游狭长幽深的【古巷道】,其结构错综复杂,有石牌坊巷、四方井巷、复兴巷、 古巷仁寿巷、冲子巷、米码头巷、紫宝阁巷、陈家井巷。 晚上古镇自由活动,观看古镇美丽的夜景,自行品尝古镇特色美食;
16:30
今日A线入住镇远古镇参考酒店: 梦幻入住五钻(观景房):山河事; 梦想/壹号/超级入住(河景房):苗乡楼/十里江湾/画廊/西门吹雪/花之园/听风驿/静心安居/听雨轩/李寻欢/枕河居/花语梦/悦来;
16:30
今日A线入住镇远古镇参考酒店: 梦幻车入住:江上春山/静心安居/苗乡楼; 梦想车入住:江南苑/蝶庄悠怡; 壹号车/超级车/头等舱车入住:苗乡楼/十里江湾/画廊/西门吹雪/花之园/听风驿/青龙蘭苑;
16:30
今日A线入住镇远古镇参考酒店: 鸿源生态2店/花之园/梦屿千寻/云庭花舍/名城/云峰假日/天水瑶/山水间暮春/26号民宿;
16:30
今日A线入住镇远古镇参考酒店: 鸿源生态2店/梦屿千寻/花之园院景/云庭花舍/名城/云丰假日/天水瑶/山水间暮春/26号民宿;
16:30
今日A线入住镇远古镇参考酒店: 鸿源生态1店/美汐/青云/情岛/景诚/幸福里/阿列民宿/栖子堂/绿淝;
16:30
古镇镇上少有大型酒店,更多的是由当地老宅改建的家庭式民宿和特色客栈规模都比较小,它们通常房间不多,和旅行社合作也较少,有合作酒店住宿条件相对简陋,无法与市区酒店对比,敬请理解。 大多数旅行社团队有镇远古镇行程安排的都是在镇远古镇匆匆打卡后前往铜仁市区或者江口县住宿,铜仁市区或者江口县住宿价格比较便宜且住宿条件也相对好一点,但我社住选择住宿镇远古镇主打体验千年古镇清静和悠闲、观古镇夜景、品当地美食。
第5天
06:30
07:00
前往梵净山; 温馨提示: 因梵净山可能会排队等情况,当天可能会提前出发,具体时间敬请以导游通知为准;
09:00
登国家自然保护区,探访联合国人与生物圈 保护网、自然保护区,佛教名山、名岳之宗、弥勒道场梵净山.
10:00
进入景区后换乘景区电瓶车到达索道站,乘坐索道上山,然后下索道后再步行栈道上山,到达蘑菇石;
11:00
蹬红云金顶相对辛苦,阶梯陡峭,游客根据自身情况是否蹬金顶;
14:00
游玩梵净山后集合乘车返回贵阳。 温馨提示: 因当天乘坐景区电瓶车、索道等情况可能会存在排队等情况下,准确时间以当天行程中为准;
20:00
到达酒店后入住后自由活动
20:00
今日A线参考酒店(今日均为五钻豪华型酒店): 东景希尔顿/中天凯悦/铂尔曼大酒店 温馨提示: 优先入住希尔顿,如希尔顿团队无房,则安排备选酒店;
20:00
今日A线参考酒店(今日均为四钻高档型酒店): 梦幻车入住:浩枫温德姆/和润锦雅; 梦想车入住:世纪城亚朵/会展亚朵/北站亚朵/浩枫温德姆; 壹号车/超级车/头等车入住以下参考酒店:美奈酒店/凯恩斯/维也纳国际/和润锦雅/怡程酒店/富俪国际/浩枫温德姆/峰润喀斯特/云鹭酒店/索菲智慧/南明濠璞/华美达安可;
20:00
今日A线参考酒店(今日均为四钻高档型酒店): 贵怡/锦江都城/华美达安可/柏恒喜天/云鹭酒店/凯里亚德/空港酒店/旅途浮光/华美达安可;
20:00
今日A线参考酒店(今日均为三钻舒适型酒店): 清城时光/TOWO上品/上海假日/凯希尼/如家精选/和润怡嘉/兰星/筑悦/金熙/城市精选/巴厘岛/希岸/宜尚;
20:00
今日A线参考酒店(今日均为经济型酒店): 黔云轩/美利嘉/IU酒店/黔宿山景/栖客居/恒轩/川黔/哥特朗克/TOWO上品/帮磁/沁住/如家驿居/腾亚酒店/艺途轻奢/北站星辰;
第6天
08:00
12:00
根据游客班次时间师傅送站,预计提前3小时左右送站,具体时间提前一天晚上19-21点之间小车师傅联系为准,如未接到联系,敬请咨询在线客服,谢谢;
12:00
旅行社预订酒店费用到当天12点,12点后如未退房,酒店会单独收取费用,游客自理; 如有12点及以后离开游客,可将行李寄存酒店前台,先退房,然后自由活动游玩,到送站时间回到酒店送站,谢谢;
【A线】含黄果树门票+荔波小七孔门票+西江千户苗寨门票+梵净山门票,镇远古镇无门票;持景区认可免票证件,页面下单报名免票套餐,团上不再退免票门票费用;
【B线】含黄果树+荔波大小七孔+西江千户苗寨门票,青岩古镇为旅行社团队奖励免票;持景区认可免票证件,页面下单报名免票套餐,团上不再退免票门票费用;
根据参团人数调派车型,保证一人一正座
行程中所列酒店,成人报价均以一个床位计价,一间房按2成人价格核算费用,如遇单数又无法拼房,则须补拍单房差;儿童价格不含床位费用,若报名时是1成人1儿童费用报名,请补单房差住宿一间房;酒店默认2大人一个标间,如需大床下单备注尽量安排
【A线】舒适住宿、高档住宿、轻奢住宿 套餐标准,如遇单人出游,如不想单独住宿一间房,可保证单人同性拼房,不再补单房差费用,如有需要,敬请下单时在线告知客服安排,谢谢。
【B线】舒适住宿、高品住宿、轻奢四钻可保证前4天晚上单人可拼房,拼不了时也无需补单人房差,第5天晚上有合适及愿意拼房游客就拼,没有的话就需要单独补第5天晚上住宿房差费用;
行程中所列餐食,包含9餐:5早餐,3午餐,1晚餐
【A线包含及不含餐食说明】第1天早中晚餐自理,第2天含早中餐(晚餐自理),第3天含早中晚餐,第4天含早中餐(晚餐自理),第5天含早餐(中餐、晚餐自理),第6天含早餐(中餐、晚餐自理);
【B线包含及不含餐食说明】第1天早中晚餐自理,第2天含早中餐(晚餐自理),第3天含早晚餐(中餐自理),第4天含早中餐(晚餐自理),第5天含早中餐(晚餐自理),第6天含早餐(中餐、晚餐自理);
梦想座驾车团正餐餐标:成人60元/人、儿童30元/人;
头等舱车20人团/超级座驾车团/壹号座驾车团正餐餐标:成人50元/人,儿童25元/人;
舒适舱车团、头等舱车29人团正餐餐标:成人30元/人,儿童15元/人;
当地中文司机和导游
因交通延阻、罢工、天气、飞机、机器故障、航班取消或更改时间等不可抗力原因所导致的额外费用
酒店内洗衣、理发、电话、传真、收费电视、饮品、烟酒等个人消费
一切个人消费及费用包含中未提及的任何费用
【A线】不含景区小交通费用:黄果树观光车+景区保险60元,西江电瓶车+景区保险30元,小七孔观光车+景区保险50元,梵净山观光车+景区保险+往返索道198元,镇远古镇观光车20元,以上费用必须产生,团费不含,敬请自理;黄果树大扶梯单程29元,往返50元,鸳鸯湖划船30元(自愿选择参加);
【B线】不含景区小交通费用:黄果树观光车+景区保险60元,西江电瓶车+景区保险30元,小七孔观光车+景区保险50元,天洞魔毯10元+出景区电瓶车5元,以上费用必须产生,团费不含,敬请自理;黄果树大扶梯单程29元、往返50元,鸳鸯湖划船30元(自愿选择乘坐,费用自理);
年龄0-14周岁(不含),均可下儿童库存价格单,童价格只包含往返车位、半价团餐、导服、酒店早餐;不含住宿、景区索道、观光车、门票费用(景区14岁以下不产生门票,但超高景区会收取观光车、索道费用,团费不含,敬请自理);
运管部门规定,旅游车每人必须占座,如有未下单游客,造成超载无法出游责任自理;
支付完成后商家最晚会在2个工作小时内(9:00-18:00)确认是否预定成功
超时未确认系统将自动退款,预计1-7个工作日退还到支付账户
本商品提供出团通知书/确认单,商家最晚在出行日期前1天发送,如未收到请及时与商家联系
贵阳接站说明:
1. 该产品包含第一天贵阳站接站,出发前一天晚上19:00到22:00小车师傅会联系您接站事宜,超过22:00未收到通知或有任何疑问请随时联系您的在线客服或电话4006588799转12955,谢谢;送站为 第5天晚上19-21点之间送站师傅联系送站事宜,如未接到联系敬请联系在线客服或4006588799转12955
(务必在出游前1天12点前告知接站班次及到达时间,如未在此之前告知,则无法安排接站,敬请自行到的贵阳酒店住宿,费用自理);
2. 门票说明:本产品已将相关景点进行优惠打包,14岁以下儿童免门票,但需大人带领进入景区。因旅行社门票为团队优惠票,持各类特殊证件(如:军官证、记者证、老年证、学生证、残疾证等优惠证件)
3. 酒店说明:贵州普遍经济水平落后,住宿硬件和软件条件都有限,请不要以城市的标准来衡量,敬请谅解!行程中提到的酒店名称,为经济舒适型住宿,是非国家旅游局授牌的星级酒店,仅指旅行社行业内部评称,特别告知!同等级酒店的设施因地区不同而有较大差距,遇特殊原因(如天气,交通,地面,酒店接待能力),可能变更住宿地点,客人不可指定住任何酒店,须随团安排,标准不变。2人及以下出行(1大,1大1小,2大要求分房的,)必须补房差。3人以上可补房差(三人睡一间房可退房差百分之50),旅行社不在行程中提供自然单间和拼房服务,亦不接受楼层及特殊房型指定(房间默认安排标间双床如需大床下单备注尽量安排);因计划用房,房差需于出行前团款中付清;行程内酒店住宿押金均为客人自付自退。
4. 此产品需要待商家确认订单,核实是否有位之后方可安排出行。
5. 梵净山景区有2种游览方式: 1、东进东出,索道上下;2、西进东出,步行上索道下,节约一半索道费用;具体哪种方式导游根据景区情况统一安排,敬请理解;
6. 如遇政府征用、旺季房满等情况,将安排不低于原档次的其他住宿,敬请理解;
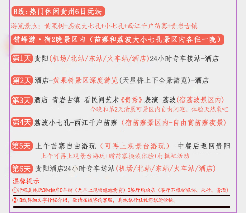
B线简要行程及特点说明:
行程真纯玩0购物0车销,没有任何购物,车上购物推销也没有,入住2晚景区内,赠送苗服换装体验,页面可选多车型及住宿套餐标准,不同日期车型住宿价格不一样,可点对应的车型+住宿标准,选择对应出游的日期,就可以看到对应的成人、儿童等价格;
行程如下:
第1天:贵阳机场/北站/东站/贵阳站/市区酒店或市区汽车站24小时专车接站至我社住宿酒店入住
第2天:酒店-黄果树景区(深度游览6-7小时)-酒店
第3天:酒店-青岩古镇(游览2小时)-贵秀表演-入住荔波大小七孔景区酒店
第4天:酒店-荔波大七孔(游览1小时)-荔波小七孔(游览4小时)-西江千户苗寨(晚上入住苗寨景区内,可自由游玩观夜景等)
第5天:上午苗寨自由游玩--中餐后集合返回-贵阳酒店
第6天:贵阳酒店24小时专车送站至贵阳机场/北站/东站/贵阳站/市区酒店或市区汽车站
B线酒店展示:
第1天/第5天豪奢五钻酒店(今日均为五钻豪华型酒店):东景希尔顿/中天凯悦/铂尔曼大酒店; 优先入住希尔顿,如希尔顿团队无房,则安排备选酒店;
第1天/第5天尊奢四钻酒店(今日均为四钻高档型酒店):
梦幻车入住:浩枫温德姆/和润锦雅;
梦想车入住:世纪城亚朵/会展亚朵/北站亚朵/浩枫温德姆;
壹号车/超级车/头等车入住以下参考酒店(今日均为四钻高档型酒店):美奈酒店/凯恩斯/维也纳国际/和润锦雅/怡程酒店/富俪国际/浩枫温德姆/峰润喀斯特/云鹭酒店/索菲智慧/南明濠璞/华美达安可;
第1天/第5天轻奢四钻酒店(今日均为四钻高档型酒店): 贵怡/锦江都城/华美达安可/柏恒喜天/云鹭酒店/凯里亚德/空港酒店/旅途浮光/华美达安可;
第1天/第5天高标酒店(今日均为三钻舒适型酒店):清城时光/TOWO上品/上海假日/凯希尼/如家精选/和润怡嘉/兰星/筑悦/金熙/城市精选/巴厘岛/希岸/宜尚;
第1天/第5天普标酒店(今日均为经济型酒店):黔云轩/美利嘉/IU酒店/黔宿山景/栖客居/恒轩/川黔/哥特朗克/TOWO上品/帮磁/沁住/如家驿居/腾亚酒店/艺途轻奢/北站星辰;
---------------------------
第2天豪奢五钻酒店(今日均为五钻豪华型酒店):
梦幻车/梦想车优先入住此酒店:文凡花间堂·状元别院,如团队房满则安排以下备选酒店:青岩假日/群升豪生/豪生温泉 入住;
壹号车:青岩假日/花间堂文凡别院;
超级车入住:青岩假日/群升豪生/豪生温泉;
第2天尊奢四钻酒店(今日均为四钻高档型酒店): 智选假日/美居/和颐致尚/葡华/欐枫/远承/东城/朴树;
第2天轻奢四钻酒店(今日均为四钻高档型酒店):智选假日/希岸/华博/屯舍文化/葡华/泰翔柏丽/朴树;
第2天高标酒店(今日均为三钻舒适型酒店):荣宸时光/朴树四季/宜尚酒店/星程酒店/顺景酒店/梧桐温泉/艾丽金座/镇宁金瀑酒店/四季五洲/妙栖度假酒店/神骏温泉;
第2天普标酒店(今日均为经济型酒店):丽优/怡都/美林/博奕鑫/泰俪莱/美澜温泉/斯维登度假/盛世温泉;
---------------------------
第3天豪奢五钻酒店(今日均为五钻豪华型酒店):
梦想车入住五钻酒店:优先安排小七孔施柏阁大观酒店,如团队满房则安排备选酒店小七孔睿景酒店;
壹号车/超级车入住小七孔五钻酒店:小七孔睿景酒店(江景房);
第3天尊奢四钻酒店(今日均为四钻酒店):梦想车/壹号车/超级车/头等车入住大七孔景区内:荔波大七孔竹园酒店;
第3天轻奢四钻酒店入住大七孔景区内:荔波大七孔竹园酒店;
第3天高标酒店:荔波大七孔竹园酒店,如重大节假日或暑期旺季期间竹园酒店满房,则安排荔波县城酒店入住:三力酒店/冰雪水世界/甜玉米;
第3天普标酒店:艾民酒店/城市花园/顺庆酒店/途窝上品/澳门酒店/亚洲连锁;
---------------------------
第4天豪奢酒店入住苗寨内:
梦想车/壹号车入住高端四钻客栈(非观景房):七封信逅山/碟菲奢野/碟菲诗意;
超级车入住四钻客栈(观景房):苗寨大院/无题/南阅里/山与宿/嘎诺文化/蝉乐清雅/临枫居/苗寨云景;
第4天尊奢酒店入住苗寨内:
梦想车 入住客栈(观景房):画印度假(观景房)/田眠轻奢;
壹号车/超级车/头等车入住客栈(观景房):画印度假/清风小筑/九溪云岸/西子花园/西子别院/秋田/马修金/田眠轻奢/蒹葭柏茂/木楼雅舍/印象西江/千宿民宿;
第4天轻奢入住苗寨内:乐汀酒店/醉忆江南/沐星阁/春林酒店/三木酒店/零贰叁/蚩尤部落/星昊酒店/新福小苑/26号民宿/清风雅居;
第4天高标入住苗寨内:乐汀酒店/零贰叁/蚩尤部落/星昊酒店/苗镜隐山别院/沐星阁 /悦堂客栈/春林酒店/醉忆江南/三木酒店/云山小栈/上云栖屿山/新福小苑/望月客栈 /清风雅居/26号民宿;
第4天普标入住苗寨内:清雅轩/东升客栈/西亭居/黔庄度假/西子梵居/如归酒店/悦堂观荷/西江湾畔/听涛轩/蝶庄上林苑/蓝靛阁/万家如栖;
1、贵州地处云贵高原地区,山路较多,请穿轻便、柔软休闲鞋子,素有天无三日晴之说,天气多雨,请自备晴雨伞,景区经常有雨雾天气、及冬天雪地路滑,请注意踩稳,行走不宜过快,小心慢行
2、抵达每个景区前,请游客在景区门口等待导游购票。如遇旺季或节假日购票需要排队,耽搁时间稍长些,请游客耐心等待。进入景区后等待环保车需排队按顺序乘车;
3、出团时请自行带好必须证件,自行保管好自己的财物;
4、出团时手机随时保持开机畅通,以便导游和你们联系(乘车时间及接人地点和车牌号,在景区自由活动时);
5、到达景区注意自身安全(如上下景区观光车;参观景点的过程中小心路滑)。
6、孕妇以及不健康人士无法接待;
7、景区为实名制购票并刷身份证入景区,敬请下单时填正确名字和身份证号码,出游带上证件;如证件错误及未带证件,造成无法入景区,责任自理;带梵净山门票行程,门票限量,外宾及持港澳台证件游客,只能现场购买,无法提前网上预约,如景区无门票,退门票费用,敬请理解;
8、由于梵净山门票每天限量8000张门票,统一提前4天定票,订票后不能退票,如有取消行程或不去梵净山无门票费用退费,以及订票时间起30天内不能再次定票,敬请慎重改期取消等,因30天内同一身份证无法2次定票,所以梵净山景区内无导游陪同,导游会提前告知景区内如何游玩发攻略,谢谢;
贵阳自助游攻略:感受黔城风情,推荐当地小吃,深度体验黔菜酸、辣美食文化。
贵阳市内景点推荐:黔南山【黔灵山】(注:市区打的起步价10元起)
贵阳市美食推荐: 小吃街:大同街 地址:云岩区喷水池大同街小吃城 营业时间:10:0022:00
夜市街:青云路 地址:南明区青云路东段 营业时间:19:00凌晨4:00
夜市街:陕西路 地址:云岩区山西路 营业时间:19:00凌晨4:00
苗寨住宿特别提示:
1.贵州多雨雾天气,西江苗寨坐落在山涧,所以房间会有潮润的情况
2.西江均为民俗客栈,空调,热水器均具备,但是和城市同等级别的酒店有差距。且单家客栈房间数量较少,一个散拼团可能会出现分1-2家客栈住宿,进入景区无行李车,需要自行携带行李步行(10-20分钟)进入景区入住酒店(建议将大件行李存放车上,仅携带贵重物品以及必备洗漱品进入景区)
3.西江观景的客栈都是一面观景一面背山,分房是随机的,观景房较吵闹,背山房较安静,各有利弊;由于西江地处偏远,食材不能及时运输导致菜品种类较少,餐食水平较贵阳的标准会较低请谅解
如遇政府征用、旺季房满等情况,将安排不低于原档次的其他住宿,敬请理解
--------------------------------------------------------
1)旅游期间景区内道路可能湿滑,建议穿防滑、轻便鞋;
2)贵州天气温差较大,建议客人注意保暖,而且贵州天气变化较大,出门前可带上雨伞或雨衣;
3)西南地区气候有别于北方,建议客人带一些常备药品以备不时之需;
4)由于贵州的山路较多,有些行程路况不是很好所以如果容易晕车的客人请在出发前自行准备一些防晕车的药物;
5)由于各地饮食习惯不同,贵州有些菜会偏酸或辣,并且贵州都以米饭为主食,面食较少;
6)在游览贵州黔东南等少数民族村寨时,请务必听从导游的安排及介绍,注意一些少数民族的禁忌;
7)黄果树景区坡度较陡,如有老年人请扶好栏杆扶手,注意安全;天星桥景区不走回头路,景区内岔口、弯道较多,请客人跟紧导游和团队,以免走失;
8)小七孔景区因离水较近,建议有拖鞋的客人带上拖鞋,方便行走;
9)小七孔景区内的鸳鸯湖游船,客人过渡船时,请严格遵守船员安排,依次排队上下船,船航行时,请客人不 要在船上嬉戏打闹;
10)梵净山上与山下温差较大,请带好防寒衣物。
1.本商品最少成团人数1人,订单一经确认(包括但不限于通过平台商家400客服电话沟通或马蜂窝在线客服聊天工具等书面沟通确认)后均默认发团(不可抗力、用户自身原因取消除外)
2.每团最多人数为29人(含占座儿童)
本商品全程不含购物店行程(DFS,老佛爷等全球知名百货、景区景点及用户自身要求组织等非平台商家组织的购物除外)
本商品全程不推荐、不强制任何自费项目( 景区景点及用户自身要求安排等非平台商家组织的自费行为不包括在内)
1. 马蜂窝尊重并保护用户隐私,用户信息只会用于协助用户预订旅游商品;
2. 出行前,请您确保您自身的身体状况适合参加行程,您应将自身健康情况如实告知旅行社; 并请尊重当地的饮食习惯、习俗禁忌、宗教礼仪, 遵守当地法律法规等;可仔细阅读 《旅游安全手册》, 普及自身旅游安全知识,遵守旅游文明公约,使旅程顺遂;
3. 为了您人身、财产的安全,请您避免在公开场合暴露贵重物品及大量现金;
4. 您所预订的商品可能包含高危项目(如游泳、漂流、潜水、滑雪等),参与前请根据自身条件, 并充分参考当地相关部门及其它专业机构的相关公告和建议后出行,出行前请仔细阅读 《安全防护指南》 ;
5. 建议您自己购买旅游意外保险及其他保险,可保障您在境内旅行期间自身生命、 身体、财产或者相关利益的短期旅游意外伤害保险及紧急救援保险;
6. 请您注意与旅行社签订旅游合同;
7. 预订订单,需要在支付时限内支付全款,超出时限的支付将被视为无效支付, 系统将在1个工作日内将款项退回原支付的账号里,购买成功会收到确认邮件及短信。