图文详情






尊敬的贵宾您好:
2026年2月15日接站起团期游客,此行程升级赠送民间艺术《贵秀》表演观看,2026年2月15日接站之前团期无《贵秀》演出观看赠送,敬请理解;赠送贵秀演出行程后,按以下行程顺序游玩,景点不变,荔波景区游览顺序稍有变化;






















































| 会员身份:实名认证会员 | 发 布 方:余钦 |
| IP归属地:贵州 | 联系电话:130***** |






尊敬的贵宾您好:
2026年2月15日接站起团期游客,此行程升级赠送民间艺术《贵秀》表演观看,2026年2月15日接站之前团期无《贵秀》演出观看赠送,敬请理解;赠送贵秀演出行程后,按以下行程顺序游玩,景点不变,荔波景区游览顺序稍有变化;






















































1.【酒店说明】
普标、高标、轻奢四钻住宿可保证单人可拼房,,拼不了时也无需补单人房差,如2人同行都需拼房或者一大人带儿童则需补1个房差。所有套餐均无三人间,3人可补单人房差,住2间房房,也可住一个标间则退房差的50%,含3人早餐,若含2人早餐,则退100%单人房差。
2.【车型说明】
壹号座驾车:为页面展示1排仅2座,17座车,车身为39座长度,舒适宽敞,最后一排为3座;
超级座驾车:为页面展示1排3座,26座车,49座车身长度,有腿托,舒适宽敞,最后一排为4座;
头等舱车:为页面展示一排仅3座,24-37座车,车身为39-49座长度,舒适宽敞,最后一排为4座;此车最后一排和安全门座椅固定,无法平躺;
舒适舱车:为页面展示1排4座,39座普通空调旅游大巴车;
所有车型,不提供座次要求,均为上车选座,先上先选,选定座位后,肯请无乱坐,敬请理解;如游客私带未下单人员出游,造成超载无法出游,责任自理;
3.【贵阳接站说明】
第1天到达贵阳有接站(24小时专车接站)和住宿,敬请下单时告知在线客服到达贵阳的班次及到达时间,以便安排接站,如临时告知则无法安排接站,敬请理解;
4.【品质保障】行程保证100%真纯玩没有任何购物店,导游也不会在车上购物推销,如违约赔付2000元/人;
5.真纯玩店铺宗旨:专注纯玩品牌,打造感动人心、价格合理的产品;
真纯玩旅行社落地成都、贵阳、兰州;我社目前主营:四川、贵州、青海甘肃大环线目的地旅行线路发团,真纯玩旅行社祝您快乐开心。
友情提示:
定制车辆车位费用非常贵,如临近车位收满以及定制车辆有限,公司可能不会临时再加车,建议游客尽量早点报名哦,避免临时报名车位满了无位置,影响您出游;
备注:
如游客报名较早,报名后对应的报名日期页面降价,我社退全额差价,游客页面订单申请退差价即可,游客可放心报名,祝您旅途愉快。
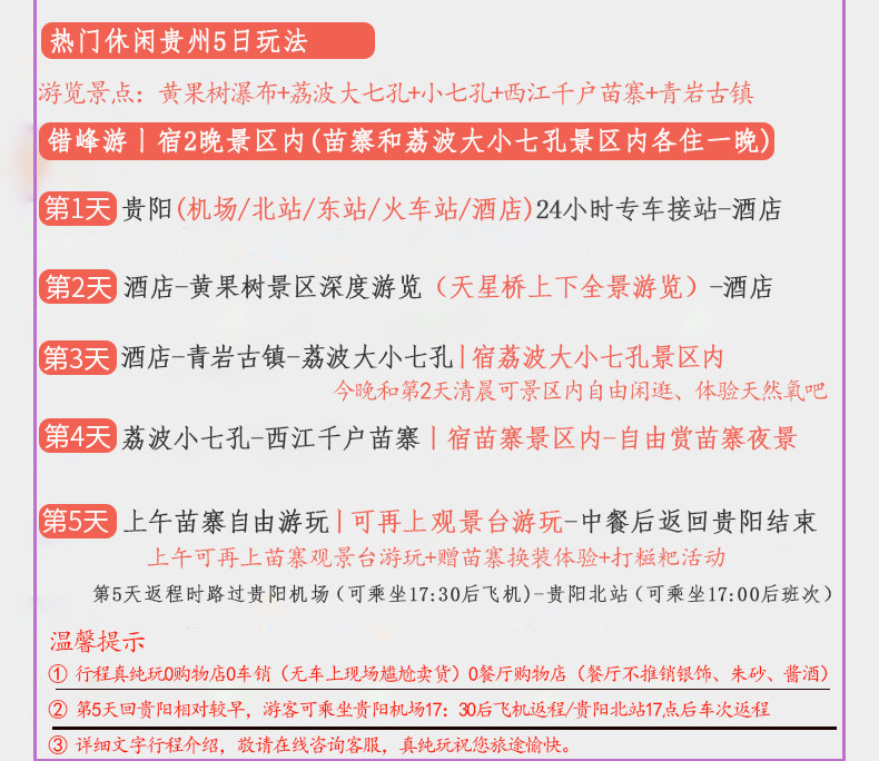
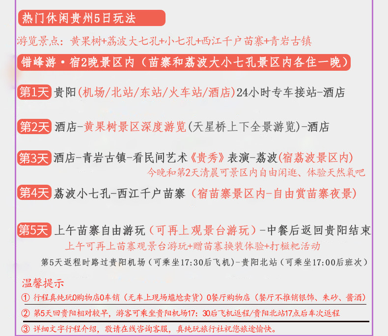
第1天
12:00
贵州欢迎您 各位贵宾您好,欢迎来到贵阳; 今日为集合时间,游客自行乘坐交通到达贵阳,根据游客提供的接站班次时间接站,接站车队提前一天晚上19-22点之间联系游客接站事宜,请保持手机畅通,如超过22点未接到联系,务必在线联系客服或电话联系客服; 车队接到酒店后,游客在酒店前台报游客姓名办理入住,之后自由活动,自由活动,请注意人身财产安全,今日无导游行程安排; 温馨提示: 1.敬请游客下单后,在线发送准确的接站班次+时间,客服按游客告知的班次时间安排车队接站,临时告知及未告知无法临时安排接站,自行到达酒店办理入住,费用自理,敬请理解; 2.酒店正常入住时间14:00后,如您到的较早,房间无空房情况下,敬请先把行李寄存前台自由活动,之后再回酒店办理入住;如酒店有空房,可提前在当天9点后办理入住;今晚(到达贵阳当晚)19-21点之间导游以短信或电话形式通知次日出行事宜,导游提前不再联系,敬请理解; 3.此日无行程安排,不包含餐、导游服务及其他用车安排。
14:00
酒店正常入住时间14:00后,如您到的较早,房间无空房情况下,敬请先把行李寄存前台自由活动,之后再回酒店办理入住;如酒店有空房,可提前办理入住;今晚19-21点之间导游以短信或电话形式通知次日出行事宜 温馨提示 今晚(到达贵阳当晚)19-21点之间导游以短信或电话形式通知次日出行事宜,因平时都在带团,导游提前不再联系,敬请理解;
15:00
如您到的较早,入住酒店后,可自行前往甲秀楼观赏,甲秀楼是贵阳的文化地标,楼门两侧的长联讲述了贵州的历史变迁,瞻仰楼内陈列的贵州文化名人。
14:00
东景希尔顿酒店、铂尔曼酒店、中天凯悦酒店 温馨提示: 入住酒店后,请先检査酒店用品是否齐全,基本设施是否正常运转,如发现房间设施存在问题,请第一时间联系酒店服务人员或联系导游协助。贵州属于亚热带湿润季风气候,室内易潮湿,需开窗通风或联系工作人员、导游及时更换房间!
14:00
世纪金源/希尔顿惠庭/军阅酒店/黔工圣丰/ 温馨提示: 入住酒店后,请先检査酒店用品是否齐全,基本设施是否正常运转,如发现房间设施存在问题,请第一时间联系酒店服务人员或联系导游协助。贵州属于亚热带湿润季风气候,室内易潮湿,需开窗通风或联系工作人员、导游及时更换房间!
14:00
梦想车指定入住:贵阳观山湖奥体中心亚朵酒店/贵阳世纪城亚朵酒店/贵阳会展中心亚朵酒店/浩枫温德姆酒店(沙冲路地铁站店); 壹号车/超级车/头等舱车入住:凯恩斯/维也纳国际/和润锦雅/怡程酒店/云鹭酒店/美奈酒店/南明濠璞/华美达安可/浩枫温德姆; 温馨提示: 入住酒店后,请先检査酒店用品是否齐全,基本设施是否正常运转,如发现房间设施存在问题,请第一时间联系酒店服务人员或联系导游协助。贵州属于亚热带湿润季风气候,室内易潮湿,需开窗通风或联系工作人员、导游及时更换房间!
14:00
贵怡酒店/旅途浮光/华美达安可/柏恒喜天/空港酒店/凯里亚德 温馨提示: 入住酒店后,请先检査酒店用品是否齐全,基本设施是否正常运转,如发现房间设施存在问题,请第一时间联系酒店服务人员或联系导游协助。贵州属于亚热带湿润季风气候,室内易潮湿,需开窗通风或联系工作人员、导游及时更换房间!
14:00
凯希尼/TOWO上品酒店金融城店/清晨时光/如家精选/上海假日/城市精选/巴厘岛/希岸酒店/宜尚酒店 温馨提示: 入住酒店后,请先检査酒店用品是否齐全,基本设施是否正常运转,如发现房间设施存在问题,请第一时间联系酒店服务人员或联系导游协助。贵州属于亚热带湿润季风气候,室内易潮湿,需开窗通风或联系工作人员、导游及时更换房间!
14:00
利嘉/IU酒店/如家驿居/腾亚酒店/艺途轻奢/北站星辰/恒轩酒店/栖客居/黔云轩/哥特朗特 温馨提示: 入住酒店后,请先检査酒店用品是否齐全,基本设施是否正常运转,如发现房间设施存在问题,请第一时间联系酒店服务人员或联系导游协助。贵州属于亚热带湿润季风气候,室内易潮湿,需开窗通风或联系工作人员、导游及时更换房间!
第2天
06:50
乘车前往黄果树景区(黄果树景区分为黄果树瀑布+天星桥+陡坡塘3个景点),贵阳到黄果树景区车程约2-2.5小时左右; 温馨提示:旺季或者节假日期间,因景区门票限量限流,可能会提前半小时左右出发,敬请理解 温馨提示: 由于水帘洞当天预约上限为1.1万人,旺季及重大节假日旅行社无法预约水帘洞 , 如有想去水帘洞的游客敬请自行预约;其他时间统一定票时,尽最大努力预约,如未约上,则不能游览水帘洞,也可报名时自行预约,可咨询在线客服;
09:00
景区有喀斯特水上石林之称,这里顽石突兀而起,星罗棋布,一路欣赏高老庄天星湖、喀斯特溶洞奇观天星洞、小白龙的冒水潭、水上石林、天星桥上桥、飞瀑桥等著名景观;游览美轮美奂的银链坠潭瀑布,堪称景区优美瀑布
13:00
见证瀑布【黄果树大瀑布】,黄果树瀑布是可以360度全景展现的大瀑布,还可以从瀑布背后伸手触摸飞泻的瀑流;水声震耳欲聋,水雾漫天飞舞,造就一幅声色俱佳的交响诗画面;您也可以在观瀑台寻找大瀑布留影;
16:00
游玩86版《西游记》师徒4人走过的【陡坡塘瀑布】;是黄果树瀑布群中瀑顶最宽的瀑布,陡坡塘平水时,水流缓慢而清澈,但如遇上洪水,就能听到瀑布发出低沉浑厚的吼叫声,这也是它吼瀑的由来。
17:00
游览景区后乘车前往酒店休息
18:30
到达酒店后自由活动休息
18:30
豪生温泉、青岩假日、群升豪生、青岩文凡别院
18:30
青岩假日、半山酒店、澳维酒店
18:30
智选假日/美居酒店/和颐致尚/葡华酒店/欐枫酒店/远承大酒店/东城酒店/朴树四季(东站店)
18:30
智选假日/希岸酒店/华博酒店/屯舍文化/葡华酒店/泰翔柏丽/朴树四季(东站店)
18:30
荣宸时光/朴树四季(古城店)/宜尚酒店/星程酒店/顺景酒店/梧桐温泉/艾丽金座/镇宁金瀑酒店/四季五洲/妙栖度假酒店/神骏温泉
18:30
丽优酒店/怡都酒店/美林酒店//博奕鑫/泰俪莱/美澜温泉/斯维登度假酒店/盛世温泉酒店
第3天
07:30
早餐后乘车前往青岩古镇
08:30
贵州四大古镇之一,建于600年前的军事古镇。古镇内设计精巧、工艺精湛的明清古建筑交错密布,楼阁画栋雕梁飞角重檐相间
13:00
观看民间艺术龙里水乡《贵秀》演出;《贵秀》是贵州龙里水乡旅游生态城的大型沉浸式史诗演艺秀,通过高科技舞台展现贵州千年历史与民族文化,演出时长60分钟。 尊敬的贵宾您好: 1. 2026年2月15日接站起团期游客,此行程升级赠送民间艺术《贵秀》表演观看,2026年2月15日接站之前团期无《贵秀》演出观看赠送,敬请理解; 2. 如因政府征用或贵秀停演以及其他不可抗力原因无法前往观看,无费用退费,敬请理解; 3. 2026年2月15日接站起团期游客,此行程升级赠送民间艺术《贵秀》表演观看,所以今日下午前往龙里水乡观看《贵秀》表演后,前往荔波景区酒店住宿,大七孔景区改为第4天上午和小七孔一起连着游览,敬请理解;
14:00
大七孔景区是以原始森林、峡谷、伏流、地下湖为主体的景区,大七孔以进入景区的一座大七孔古桥而得名。充满了神秘、奇特的色彩。从大七孔桥溯流而上,迎面而来的是一道长长的天神峡谷,峡谷内危崖层叠,峭壁耸立。
18:00
部分套餐入住荔波大七孔景区内竹园酒店;入住酒店后,自由活动;
18:00
部分套餐住宿标准入住荔波小七孔景区内(睿景酒店);入住酒店后,自由活动;
18:30
梦想车入住:施博格大观酒店、荔波小七孔睿景酒店(江景房)
18:30
荔波小七孔睿景酒店
18:30
荔波大七孔竹园酒店;
18:30
荔波大七孔竹园酒店
18:30
荔波大七孔竹园酒店
18:30
艾民酒店/城市花园/顺庆酒店/途窝上品/澳门酒店/亚洲连锁
第4天
08:30
小七孔风景区是集山、水、林、洞、湖、瀑为一体的原始奇景。由于景区特有的奇、俊、秀、古、雄等自然美,加之饱含浓郁的布依、水、苗、瑶等民族风情,每年吸引近百万中外游客前来旅游。
18:00
西江千户苗寨的房屋大多是木吊脚楼,都是用枫木搭成,依山势向两边展开,暗红色的枫木板壁在夕阳照射下一片金黄
18:30
19:00
晚上可自由前往一号风雨桥观光车乘车点乘车前往观景台,俯瞰【西江千户苗寨夜景】,夜幕降临,千万盏星灯亮起,星星点点,甚是壮观,之后自由活动,返回酒店休息。
18:30
梦想车/壹号车入住(非观景房):七封信逅山/碟菲奢野/碟菲诗意; 超级车入住(观景房):苗寨大院/无题/南阅里/山与宿/苗寨云景民宿/嘎诺文化;
18:30
梦想车入住(非观景房):七封信逅山/碟菲奢野/碟菲诗意; 壹号车/超级车入住(观景房):归隐楠舍/蒹葭柏茂/鹿鸣苑/南山假日/嘎诺文化/画印度假/苗寨大院/半山逸景;
18:30
画印度假(观景房)/木楼雅舍(观景房)/秋田(观景房)/西子花园别院(观景房)/印象西江(观景房)/马修金(观景房)九溪云岸别院(观景房)/田眠轻奢(观景房) /千宿民宿(观景房)/田眠轻奢(观景房)/清风小筑(观景房);
18:30
乐汀酒店/醉忆江南/沐星阁/春林酒店/三木酒店/零贰叁/蚩尤部落/星昊酒店/新福小苑/26号民宿/清风雅居
18:30
乐汀酒店/零贰叁/蚩尤部落/星昊酒店/苗镜隐山别院/沐星阁 /悦堂客栈/春林酒店/醉忆江南/三木酒店/云山小栈/上云栖屿山/新福小苑/望月客栈 /清风雅居/26号民宿
18:30
清雅轩/东升客栈/西亭居/黔庄度假/西子梵居/如归酒店/悦堂观荷/西江湾畔/听涛轩/蝶庄上林苑/蓝靛阁/万家如栖
18:30
如遇政府征用、旺季房满等情况,将安排不低于原档次的其他酒店,敬请理解; 1.景区苗寨客栈住宿,客栈规模均较小,住宿无法与市区酒店对比,敬请理解; 2.贵州多雨雾天气,西江苗寨坐落在山涧,所以房间会有潮润的情况; 3.西江均为民俗客栈,空调,热水器均具备,但是和城市同等级别的酒店有差距。且单家客栈房间数量较少,一个团可能会出现分1-2家客栈住宿,进入景区无行李车,需要自行携带行李步行(10-20分钟)进入景区入住酒店(建议将大件行李存放车上,仅携带贵重物品以及必备洗漱品进入景区) 4.以上为今日住宿参考酒店,不单独指定住宿酒店,旅游社统一安排住宿酒店,敬请理解; 5.报名房间默认安排双人标间,如需大床房游客,敬请下单时页面告知客服安排,酒店有大床房时优先安排大床房,敬请理解;
第5天
08:00
早上伴随鸡叫虫鸣声起床,酒店用早餐后自由活动,可二上观景台欣赏美丽的晨景,云烟缭绕,又是另一番景象,走进苗家人的生活走街蹿巷。
10:00
约定时间参与【打糍粑】的乐趣,并免费赠送一份糯米糍粑一份作为对自己劳动的奖励,后感受【换苗服体验】可以换上美轮美奂的苗族服装拍照留念,按下快门,留下精彩难忘的瞬间。
11:30
长桌宴是苗族宴席高形式与隆重礼仪,席间接受苗家少女飞歌敬酒,感受着浓郁而古朴的少数民族风情 畅饮高山流水苗家米酒,享受苗族人高礼仪的贵宾接待 温馨提示:壹号座驾车无此活动,为五指网红餐厅用餐
13:30
中餐后乘车返回贵阳
16:00
回贵阳时路过贵阳机场,可在机场离团,旅游车再回贵阳北站散团; 如需要乘坐当天飞机,敬请预订17:30以后班次,谢谢。
16:30
返回贵阳火车北站统一散团,结束愉快的行程,留下一段优美的回忆; 温馨提示: 如有今日回程动车高铁游客,敬请预订17点以后北站班次,谢谢 行程结束,真纯玩连锁品牌旅行社祝您旅途愉快
含黄果树+荔波大小七孔+西江千户苗寨门票,青岩古镇、贵秀均为旅行社团队奖励免票;持景区认可优免证件,实际景区认可后产生免费门票,导游现退及共退免票门票差价200元/成人(黄果树120小七孔60西江苗寨20);
根据参团人数调派车型,保证一人一正座
所有车型,不提供座次要求,均为上车选座,先上先选,选定座位后,肯请无乱坐,敬请理解;如游客私带未下单人员出游,造成超载无法出游,责任自理;
行程中所列酒店,成人报价均以一个床位计价,如遇单数又无法拼房,则须补拍单房差;儿童价格不占床位,若报名时是1大1小,请补单房差;页面默认2大人一个标间,如需大床下单备注,尽量安排
行程中所列餐食,包含8餐:4早餐,3午餐,1晚餐
第1天早中晚餐自理,第2天含早中餐(晚餐自理),第3天含早中餐(晚餐自理),第4天含早中餐(晚餐自理),第5天含早中餐(晚餐自理);正餐餐标30元/人
当地中文司机和导游
因交通延阻、罢工、天气、飞机、机器故障、航班取消或更改时间等不可抗力原因所导致的额外费用
酒店内洗衣、理发、电话、传真、收费电视、饮品、烟酒等个人消费
一切个人消费及费用包含中未提及的任何费用
不含景区小交通费用:黄果树观光车+景区保险60元,西江电瓶车+景区保险30元,小七孔观光车+景区保险50元,以上费用必须产生,团费不含,敬请自理;黄果树大扶梯单程29元、往返50元,鸳鸯湖划船30元(自愿选择乘坐,费用自理);
年龄0-14周岁(不含),均可下儿童库存价格单,童价格只包含往返车位、半价团餐、酒店早餐、导服;不含住宿、景区索道、观光车、门票费用(景区14岁以下不产生门票,但超高景区会收取观光车、索道费用,团费不含,敬请自理)。
运管部门规定,旅游车每人必须占座,如有未下单游客,造成超载无法出游责任自理;
支付完成后商家最晚会在4个工作小时内(9:00-18:00)确认是否预定成功
超时未确认系统将自动退款,预计1-7个工作日退还到支付账户
本商品提供出团通知书/确认单,商家最晚在出行日期前1天发送,如未收到请及时与商家联系
贵阳接站说明:
1. 该产品包含贵阳站接站,到达贵阳前一天会有接站师傅联系接站事宜,如超过21:30未接待联系,敬请联系在线客服或电话联系4006588799转12955;
(务必在出游前1天12点前告知接站班次及到达时间,如未在此之前告知,则无法安排接站,敬请自行到的贵阳酒店住宿,费用自理);
2. 门票说明:本产品已将相关景点进行优惠打包,14岁以下儿童免门票,但需大人带领进入景区。因旅行社门票为团队优惠票,持各类特殊证件(如:军官证、记者证、老年证、学生证、残疾证等优惠证件)
3. 酒店说明:贵州普遍经济水平落后,住宿硬件和软件条件都有限,请不要以城市的标准来衡量,敬请谅解!行程中提到的酒店名称,为经济舒适型住宿,是非国家旅游局授牌的星级酒店,仅指旅行社行业内部评称,特别告知!同等级酒店的设施因地区不同而有较大差距,遇特殊原因(如天气,交通,地面,酒店接待能力),可能变更住宿地点,客人不可指定住任何酒店,须随团安排,标准不变。2人及以下出行(1大,1大1小,2大要求分房的,)必须补房差。3人以上可补房差(三人睡一间房可退房差百分之50),旅行社不在行程中提供自然单间和拼房服务,亦不接受楼层及特殊房型指定(房间默认安排标间双床如需大床下单备注尽量安排);因计划用房,房差需于出行前团款中付清;行程内酒店住宿押金均为客人自付自退。
4. 此产品需要待商家确认订单,核实是否有位之后方可安排出行。
5. 梵净山景区有2种游览方式: 1、东进东出,索道上下;2、西进东出,步行上索道下,节约一半索道费用;具体哪种方式导游根据景区情况统一安排,敬请理解;
6. 如遇政府征用、旺季房满等情况,将安排不低于原档次的其他住宿,敬请理解;
1、贵州地处云贵高原地区,山路较多,请穿轻便、柔软休闲鞋子,素有天无三日晴之说,天气多雨,请自备晴雨伞,景区经常有雨雾天气、及冬天雪地路滑,请注意踩稳,行走不宜过快,小心慢行
2、抵达每个景区前,请游客在景区门口等待导游购票。如遇旺季或节假日购票需要排队,耽搁时间稍长些,请游客耐心等待。进入景区后等待环保车需排队按顺序乘车;
3、出团时请自行带好必须证件,自行保管好自己的财物;
4、出团时手机随时保持开机畅通,以便导游和你们联系(乘车时间及接人地点和车牌号,在景区自由活动时);
5、到达景区注意自身安全(如上下景区观光车;参观景点的过程中小心路滑)。
6、孕妇以及不健康人士无法接待;
贵阳自助游攻略:感受黔城风情,推荐当地小吃,深度体验黔菜酸、辣美食文化。
贵阳市内景点推荐:黔南山【黔灵山】(注:市区打的起步价10元起)
贵阳市美食推荐: 小吃街:大同街 地址:云岩区喷水池大同街小吃城 营业时间:10:0022:00
夜市街:青云路 地址:南明区青云路东段 营业时间:19:00凌晨4:00
夜市街:陕西路 地址:云岩区山西路 营业时间:19:00凌晨4:00
苗寨住宿特别提示:
1.贵州多雨雾天气,西江苗寨坐落在山涧,所以房间会有潮润的情况
2.西江均为民俗客栈,空调,热水器均具备,但是和城市同等级别的酒店有差距。且单家客栈房间数量较少,一个散拼团可能会出现分1-2家客栈住宿,进入景区无行李车,需要自行携带行李步行(10-20分钟)进入景区入住酒店(建议将大件行李存放车上,仅携带贵重物品以及必备洗漱品进入景区)
3.西江观景的客栈都是一面观景一面背山,分房是随机的,观景房较吵闹,背山房较安静,各有利弊;由于西江地处偏远,食材不能及时运输导致菜品种类较少,餐食水平较贵阳的标准会较低请谅解
如遇政府征用、旺季房满等情况,将安排不低于原档次的其他住宿,敬请理解
1.本商品最少成团人数1人,订单一经确认(包括但不限于通过平台商家400客服电话沟通或马蜂窝在线客服聊天工具等书面沟通确认)后均默认发团(不可抗力、用户自身原因取消除外)
2.每团最多人数为34人(含占座儿童)
本商品全程不含购物店行程(DFS,老佛爷等全球知名百货、景区景点及用户自身要求组织等非平台商家组织的购物除外)
本商品全程不推荐、不强制任何自费项目( 景区景点及用户自身要求安排等非平台商家组织的自费行为不包括在内)
1. 马蜂窝尊重并保护用户隐私,用户信息只会用于协助用户预订旅游商品;
2. 出行前,请您确保您自身的身体状况适合参加行程,您应将自身健康情况如实告知旅行社; 并请尊重当地的饮食习惯、习俗禁忌、宗教礼仪, 遵守当地法律法规等;可仔细阅读 《旅游安全手册》, 普及自身旅游安全知识,遵守旅游文明公约,使旅程顺遂;
3. 为了您人身、财产的安全,请您避免在公开场合暴露贵重物品及大量现金;
4. 您所预订的商品可能包含高危项目(如游泳、漂流、潜水、滑雪等),参与前请根据自身条件, 并充分参考当地相关部门及其它专业机构的相关公告和建议后出行,出行前请仔细阅读 《安全防护指南》 ;
5. 建议您自己购买旅游意外保险及其他保险,可保障您在境内旅行期间自身生命、 身体、财产或者相关利益的短期旅游意外伤害保险及紧急救援保险;
6. 请您注意与旅行社签订旅游合同;
7. 预订订单,需要在支付时限内支付全款,超出时限的支付将被视为无效支付, 系统将在1个工作日内将款项退回原支付的账号里,购买成功会收到确认邮件及短信。